Express Estimator version history
Version 2.02
- Nesting of profile parts
Definition of parts from profiles was changed. From now on, as the first engineering step it is not necessary to reference an existing profile bar from the database. This simplifies new profile definitions by specifying parameters directly. This change also allows nesting on multiple lengths of the same profile section. Similarly to sheet nesting, the system automatically chooses the best utilised bar length. As with sheets, nesting is done on all bar lengths present in the database, or on standard sizes defined in settings.

- Circular and Bend saw operations
Operation definition now takes the number of cuts as a parameter instead of the number of parts. This allows cases where more than one cut per part is needed. The system automatically pre-fills this value based on profile bar nesting.
- DXF parsing improvements
- added support for block inserts
- added support for scaling
- more non-geometry layers filtering
- bug fixes
Version 2.01
- Tools and Aids
New category Tools and Aids was added to the material database. Material from this category added to the BOM of a part will appear in the quote for such part as special one-off charges. These charges can be included in the quote or not, as you wish. When the same tool appears multiple times in multiple parts within an assembly, the tool will be listed only once.
Customers using the material database provided by Express Estimator have this category preloaded with the most common tools and aids on the market. Customers with their own database can import their own materials in this category using the API or CSV import.

- Bulk quote totals when quoting a kit or parts with a specific quantity
When all parts included together in one bulk quote have a single quantity defined, the total cost of all parts is shown at the bottom.
- DXF analysis was updated to recognise part dimentions also if outer contour is disconnected.
- Bend lines are now recognised also on open contours.
- Many other usability improvements
Version 2.0
With the start of a new year, we are releasing the second generation of Express Estimator. Over the past year, the application has gained so many new features that it is difficult to single out the most important ones. These include automation improvements such as a 3D importer, significantly improved DXF processing, a Part Processor, advanced process calculators, and more.
To celebrate this significant advance, we gave Express Estimator an updated look to further enhance clarity and user experience. We hope you will like it!
Apart from the visual changes, we have also introduced several usability improvements:
- • Entering the quantity of parts to be quoted has been improved. You can now specify multiple quantities using the keyboard and confirm each one by pressing Enter (or Space), without using the mouse.
- • Step navigator links in the part design section can now be used as soon as the next step is available, eliminating the need to click the Continue button when it is out of reach.
- • X and Y dimensions can now accept larger values for extra-large parts.
- • Profile material in the BOM list is now closed automatically, without the need to open it manually.
- • Operations are now automatically completed also for parts created as copies of other parts.
- • In bulk quoting, the toggle to mark a sub-quote as final is now remembered.
- • The DXF parser has been updated to automatically filter out items defined in paper space. Only model space items are considered part of the geometry.
Version 1.61
- External operations – calculation per m2
Until now, external operations performed on each part required an individual quotation from your supplier to be entered into the system. From now on, you can choose to continue requesting individual quotes per part, but you can also set an external operation to use cost per m2 to calculate the cost of the external operation for all parts. This quote is entered on the main page of the operation in the Operations section. It has the same format as a per-part quote, but instead of cost per item, the cost per m2 is entered. You can also enter a validity date, and when it expires, the system will notify you that the price is outdated, similar to other material in your database. Watch a new video regarding External Operations below or in the Advanced Topics section in Help. - Unit price override in quotation
Apart from rounding rules, you can now set the final price per part directly. This makes it easier to achieve the desired final price.
- Express Estimator API
Added the missingrow_idparameter to PartBOM and PartOperation schemas used in calls /parts/{rowId}/BOM/ and /parts/{rowId}/Operations/. It is now possible to correctly relate material to operations in part engineering design.
Version 1.60
- Auto-complete of operations in workflow
From now on, when an operation is added to a workflow (either by automatic workflow population or manually), if it is possible to calculate operation times, the operation will be automatically marked as complete. This will significantly speed up the engineering of parts made using standard operations with known inputs and correctly pre-set technology.
- Instructions for external operations
External operations have been preloaded with standard manufacturing instructions. These can be modified in exactly the same way as the instructions for in-house operations.
- Adding RFQ and RFQ products over API
New API actions have been added to allow the creation and management of RFQs via API. It is also possible to add and modify products within an RFQ through the API.
- Other improvements
- Weight multiplier of handling in operation technology has been refined to include 1 kg steps between 0 and 10 kg
- The quantity of material needed in the BOM list of a part is now shown with 3 decimal places where appropriate
- Many smaller issues and improvements
Version 1.59
- Parts Nesting sheet sizes
A new option has been added to the Settings page of Express Estimator to control which sheet sizes the system should automatically use for nesting parts. By default, parts are nested on the predefined sheet sizes specified in the Settings page. Other options include nesting on sheet sizes stored in the database for a particular material and thickness. The last option combines both approaches, allowing the system to nest on all available sizes — the default ones and those from the database.
- Technology review record
A new document for download has been added to the part menu. It is useful for recording part engineering approval in paper form. This document can be accessed from the context menu of parts whose entire engineering hierarchy has been completed.
- Welding operations - Number of Welds
The Number of Welds option has been moved to the table with weld types. This layout is more intuitive to fill in, and the system will automatically sum up the total number of welds to account for the time required to move to a new welding spot. - Quote PDF Improvements
Keeping line breaks in commentaries has been added. The placement of the Comments, Additional Costs, and Terms sections has been made more consistent. - More smaller improvements and visual updates
Version 1.58
- Update of operations including Laser technology
Laser time calculators were improved to consider acceleration and deceleration when processing geometry with Laser, Marking, Etching, and Vaporizing. This adds another level of precision to calculated times. An option to add extra lead-ins was also added. This is useful when micro joints are used, as they require additional lead-in. Improved operations include Laser 2D (CO2, Fiber, Disk), Punching, Laser Cutting 2D (CO2, Fiber, Disk), and Tube and Profile Laser Cutting (CO2, Fiber, Disk).

- DXF analyser update
- Detection of bend lines was improved to allow them to extend over the edge of geometry and also when they are drawn shorter and not connected to geometry.
- Bend lines in geometry that can be bent as a single bend are now identified and counted as one bend for the bending operation.
- Processing of Ellipse DXF elements was added.
Version 1.57
- Operations Drilling (manual), Countersinking (manual), Counterboring (manual), Tapping (manual), and Reaming (manual)
Calculators for the new operation Reaming (manual) were added, including technology tables, technology presets, and consumables. Technology and calculation precision were updated for the operations Drilling (manual), Countersinking (manual), Counterboring (manual), and Tapping (manual).

- Main drawing of the parts
Uploading the main drawing for a part is now optional. A part without a main drawing will be displayed with a generic drawing icon across the system, including in the final quote.

- Part grain direction updated
New options have been added for grain direction, improving part nesting. When the new option "Horizontal or Vertical" is used, the nester will perform nesting of the part in either horizontal or vertical orientation (not mixed) and automatically choose the best utilization. If both options result in the same number of nested parts, the solution with the larger X remnant will be selected. When the new option "In 90° increments" is used, the part will be nested in 0°, 90°, 180°, or 270° rotations.
- External ID in relation module
Relation companies and their contacts now have an External ID field, which can be used to identify records in external information systems like ERP. This field is optional, but when used, it must be unique. It is also possible to set these fields using the API, and new API calls have been added to retrieve records using the External ID.

- Other improvements
- The part export .zip file now also includes the main drawing and CAD file if they were uploaded.
- The Jobs page now hides discarded jobs by default. A new filter "Show discarded jobs" has been added to allow users to find discarded jobs if needed.
- Many small visual and functional improvements have been made for a better user experience.
Version 1.56
- Defining multiple individual parts
New functionality has been added to quickly define individual parts. In RFQ, you can upload CAD files that represent individual part geometry (.dxf / .dwg). Press the “Add from .dxf / .dwg” button to create products to be quoted for each attached CAD file. Once done, you can use the “Bulk create (PP)” button to define all parts together in the Part Processor. There, you can add material, thickness, and cutting operations. All parts, together with the automatically generated main drawing from the CAD file, will be saved to your database for further processing. You can watch a video in the Help section of Express Estimator.

- Nesting on multiple sheet dimensions update
Nesting has been updated to work only with predefined standard sheet sizes set in the Express Estimator settings. These sizes are used for automatic nesting. You can add any number of custom sheet sizes if you want to see the utilization of non-standard sheet sizes for a particular part. Now, only the finally selected sheet size will be created in your database supplies (if it does not already exist) so that a price can be entered later.

- Other improvements
-
Added option to reset the Support user password. You can disable or enable the Support user to allow temporary access to your account for a dealer or any person from whom you need support. It is now also possible to reset this user’s password if you want to revoke access from people you previously shared it with.
-
Added help texts to better explain what happens when parts are deleted from the database. Also added tooltips to indicate that parts have been deleted when they are still shown in hierarchies.
-
Many other small visual improvements.
-
Version 1.55
- Welding operations update
MIG / TIG welding operations, both manual and robotic, have been updated with a much more sophisticated calculation method. The new calculator is based on material deposition rate, and the data input complies with industry standards ISO 2553 / AWS A2.4:2012. Welding quality levels follow ISO 5817 and EN 1090-2. Parts with closed engineering using one of these welding operations will continue to function as usual, but it is recommended to create a new manufacturing revision and fill in the information for the new calculator to get better estimates of times and consumable costs.

- Operations help pages
Some operations will now display a Help button to open a help page describing input parameters and how the operation calculation works. The help page will open in a new window on the right side of the screen at about 25% of the screen size. You can move the help window anywhere to keep it handy while filling in parameters in the main window. More help pages to more operations will be continuosly added.
- Other improvements
Version 1.54
- DWG CAD file support added
The .dwg format can now be uploaded as part geometry in the same way as .dxf. As with .dxf, Express Estimator expects the file to contain only a drawing of the 2D flat part. This will be analyzed and data will be extracted for nesting and all operations such as laser cutting, bending, powder coating, etc. - Other smaller noteworthy updates
- Fixed an issue where the nester did not respect grain direction in some specific cases.
- The Part Processor now automatically generates main pictures from CAD drawings, whether imported from EEi or manually uploaded.
- Many other quality improvements and fixes.
Version 1.53
- Operation section editing restricted to Admin rights
Adding, removing operations, modifying operations, and changing technology tables and presets are now restricted to users with Admin rights only. Other users can view the information but are not allowed to edit it.

- Main cutting operation change
In the part definition and in the Part Processor page, the dropdown to select the main cutting operation now shows all operations that can process a particular part type. Previously, only the type of such operation could be selected. This allows for finer control over which operation should be used and also enables remembering nesting parameters per operation instead of per operation type.

- Other improvements
- Three decimal places for material quantity in the BOM list are now allowed for hardware, packaging, and other materials.
- Resetting graph values in Operation Technology now requires confirmation.
- Other minor visual and functional improvements.
Version 1.52
- Information about material weight
Weight calculations have been added to more places in the application, specifically:- In part engineering. On pages where material is displayed, next to the required quantity, the weight of the required material is shown if known. The weight of wasted material is shown in nesting to indicate how much material could be recovered from a given sheet size.

- In the material and resource list. Three different weights are shown:
- Weight of material to be purchased. This is calculated from the rounded-up quantity. For example, if the required quantity of metal sheets is 3.45, the weight of 4 sheets is displayed.
- Weight of used material. This is the material that will actually be used for manufacturing. For sheets, this excludes remnants. For powder, it is the total weight that will be used for the entire part.
- Weight of waste. For sheet metal, this includes holes and frames but excludes remnants.

- On the discount page when quoting, shown is weight of used and wasted material.

- In job cards, to understand the weight of material required for a specific operation

- In part engineering. On pages where material is displayed, next to the required quantity, the weight of the required material is shown if known. The weight of wasted material is shown in nesting to indicate how much material could be recovered from a given sheet size.
Version 1.51
- Part Processor Update
The Part Processor page has been updated with two new features:- Direct access from RFQ and from the TO BE ENGINEERED list of parts in the part database
When a new part is being created, you now have the option to create it using the Part Processor page (PP). This allows you to build the part hierarchy on a single page, with the ability to use files already uploaded to the RFQ and assign material and cutting operations to all sheet metal parts in the structure simultaneously. - Direct communication with EEi
The Express Estimator Importer application can now be opened directly from the Part Processor. The imported structure of the 3D model will be automatically loaded into the Part Processor, and once the part is created, it will be linked to the RFQ item for quoting.
- Direct access from RFQ and from the TO BE ENGINEERED list of parts in the part database
- Sheet padding and part spacing
This information is now correctly saved and automatically reused for the next nesting. Parameters are saved per cutting operation, material substrate, and sheet thickness. Each combination is remembered separately.
- Other smaller improvements and fixes
Version 1.50
- Powder Coating (Line) Operation Update – Rack Loading
The powder coating operation has been updated to support time calculation when loading racks are used to hang parts on the line. This operation mode can be enabled in the technology settings or individually for each part, including the loading parameters. There is also a new parameter that can be applied to account for additional operation time if needed.
Version 1.40
- Update of operations including Laser technology
Laser technology calculation has been significantly extended. The following new features have been added to time and consumption calculations:- Vaporizing, Marking, Etching.
- Fly-cutting technology.
- More accurate movement times involving acceleration and deceleration calculations
- Extended technology tables for the above-mentioned activities
- Added new technology parameter for small contour detection limit
- Added technology tables for CO2 lasers with 3000W, 7000W power and 20000W power for Fiber lasers
Operations updated with these changes include Laser 2D (CO2, Fiber, Disk), Punching and Laser Cutting 2D (CO2, Fiber, Disk), Tube and Profile Laser Cutting (CO2, Fiber, Disk)
- Other
- Visual and functional improvements
- New version of EEimporter 2.0.6 with improved part type recognition.
Version 1.30
- 3D importer (Express Estimator Importer - EEi)
The long-awaited update is here. Express Estimator Importer has matured and graduated from Beta to version 2.0, which, apart from processing improvements, brings many new features:- Better and more powerful unfolding. A completely new unfolder has been included that handles more complex scenarios and now unfolds almost anything.
- Material and part type recognition. Because 3D files don't include any details about the 3D model, we have implemented new logic that applies a variety of rules to recognize whether the item is a part made from sheet metal (it will be unfolded and a .dxf will be generated), or if it is made another way—e.g., from a profile or by machining—or if it is an item that will be purchased. Sometimes it is unclear what the model represents. It may represent welding, or some unrelated product elements like pallets, etc. Therefore, EEi will allow you to change the type of the part before sending the structure out to Express Estimator.
- Sheet metal part thickness recognition – For sheet metal parts, the sheet thickness is now automatically recognized.

You can download the new EEi application on the main Express Estimator page in help section. There is also a video you can watch to learn more about it.
- Part processor
Once the part hierarchy is imported into Express Estimator, the Part Processor page will visualize the imported data and give you a chance to complete or modify the imported data. Here are the main improvements that were implemented:- Handling of imported BOM – BOM items such as fasteners or other types of hardware imported from EEi will be shown under the part in the hierarchy where they belong, along with quantity. If the item does not automatically match any item in your database, you will be able to search for it or add it as a new item. If a material was incorrectly allocated in the 3D model hierarchy, you can simply drag and drop the material under the correct part to fix this.
- Sheet parts material and main cutting definition – In assemblies consisting of many sheet parts, it is often the case that all subparts are made from the same material and cut using the same operation. The Part Processor page now allows you to set these defaults for the import, and all sheet parts will adopt these settings. You can still manually set them for each part individually if they differ in material or cutting method. This significantly speeds up data entry, especially for larger assemblies.
- Automatic single subpart merging. 3D models often contain sub-assemblies with only one sheet part and fasteners. These are modeled as sub-assemblies in the 3D model structure, but they often result in unnecessary additional part creation. The Part Processor therefore automatically removes such unnecessary sub-assemblies, allocates the fasteners to the BOM of the sheet part, and includes the sheet part directly in the part assembly.

- Other updates
- Fixed rounding issue in quote. Rounding is now applied to the final total amount, and the cost per part is back-calculated from the rounded value. This ensures that the multiplication now matches. The selected rounding is now guaranteed only for the total amount and quantity cost. The cost of individual parts may therefore not be rounded to the selected precision.
- Other quality improvements and fixes
Version 1.20
- "Powder Coating Line" and "Powder Coating Batch" operation update
The time calculation for this operation has been updated to reflect all three part dimensions and load orientation. The powder consumption calculation for both Line and Batch operations has also been improved for greater precision.
- User Defaults vs. User Presets
Preset parameters in operation technology have been divided into two groups: "Default Parameter Values" and "Technology and Other Presets." The first group, "Defaults," consists of values used to initialize fields in operations for newly engineered parts. If you change these values or leave them as they are and save the part, these values will never change. These are typically parameters specific to the individual part. The second group, "Presets," includes parameters related to machines or technology. These parameters are used to calculate operation times but are not set per individual part. When you change the value of such a parameter, it may slightly affect the operation time or the consumption of consumables. This is typical when upgrading manufacturing technology. Once these parameters are updated to reflect the new reality, all parts, including those already saved, will reflect the new technology without requiring re-engineering.
- Other minor visual and functional improvements
Version 1.19
- A Time Calculator for the Form-in-Place gasket application has been added.
Time calculators were added for the Form-in-Place gasket application operation. Additionally, a new type of material called Gasket Foam Material has been added to the Other Material category.
The material requires information about which part of the compound it is (A or B). Optionally, you can define the mixing ratio and foam density. Otherwise, these values will be taken from the default presets.

As usual:- Operation and Handling Technology values were pre-loaded.
- Default values of basic parameters can be change in presets.
- Additional labor will be acounted for if part is large.
Version 1.18
- Time Calculators for MIG and TIG Robotic Welding Operations
Time calculators were added for MIG welding (robotic) and TIG welding (robotic) operations. Operation and Handling Technology values were pre-loaded. Preset parameters are also available. Consumables and additional labor were also included. Ensure that you adjust the costs to match your supplies.

- Time Calculators for Press Brake Bending Update
Calculators for Press Brake Bending, both robotic and manual, were upgraded to include bend verification time and part alignment. You can set default values for these in the technology presets. Technology tables were refined, allowing bending times to be adjusted for more thicknesses.

Version 1.17 (Christmas release)
- Terms and conditions for individual customers
Terms and conditions for each individual customer can now be modified. You can access the new “terms” tab under the customer company profile. As a shortcut, the customer company name on the RFQ detail page is linked directly to the “terms” tab. If you want to use customized terms for a customer, enable custom settings using the green button, and you can modify the terms fields directly or upload a specific terms document. Next quote created will default to the terms specified in the customer options.

- Change currency for the quote
At the top of the quote window, you will notice new dropdown displaying your home currency. You can use it to switch the quote to one of eight available currencies, and the entire quote will instantly recalculate based on the selected currency. You can modify the exchange rate as needed, and the system will remember your adjustments for future use if you select this currency for another quote. Additionally, you can set a default currency for individual customers, which will automatically be applied to new quotes for that customer.

- Price rounding options in Quote
The final values of the quote can now be rounded to the precision you choose. The format is straightforward: “#” represents a digit as calculated, while “0” indicates a digit to be rounded. For example, the format “#.00” rounds to the nearest whole number with decimals set to 00. Rounding is always upwards; using the example format, the number 123.45 would become 124.00. A default rounding option can be set in the general settings or customized for individual customers. Additionally, you can adjust the rounding settings for specific quotes as needed.

- Deposit requirement option in Quote
Terms and conditions now include a new option to indicate whether a deposit payment will be required when a customer places an order. If a value is set, it will be printed on the quote. If left at 0, it will not appear anywhere. Like other options, this setting can be customized for individual customers or specified differently for each quote.

- Text search in operation list in part engineering
When working with a longer list of operations in part engineering while building a workflow, you can now use a search feature. Operations will be filtered based on your search text, leaving only the matching ones visible for easy selection.
- Various other improvements
- Operations cutting raw materials, such as sheets and bars, now display the number of parts per bar or sheet in the operation parameters window
- The customer’s RFQ reference is now printed on the PDF quote
- Additionally, various smaller visual and functional improvements have been introduced to enhance your overall experience.
Version 1.16
- Operation Manufacturing Instructions
All operations are pre-loaded with commonly used instructions. You can modify, remove, or define your own instructions on the operation page under the instructions tab. The instructions defined here are intended to speed up the entry process during part engineering. There, you can quickly select from your predefined standard instructions. Additionally, you can mark the instructions that you always want to be added automatically. Of course, you are still allowed to write very specific instructions for each part.
- Other
Various smaller visual and quality-of-life improvements.
Version 1.15
- CNC Punching Time Calculation Formula and Technology Update
The time calculation formula for operations involving CNC punching has been updated to provide more accurate results. Notable improvements include more precise calculations for nibbling times and perforation hits. Overall, the calculation has been enhanced through updates to the technology parameters.

Version 1.14
- Material database import
The ability to import material databases has been added, currently supporting the “.csv” format. Each material type must be imported separately, as there are specific fields relevant only to each type. The documentation for the import file format is displayed once a material type is selected. After uploading the import file, Express Estimator first performs a test run, allowing the import result to be evaluated before any changes are made to the database.
- DXF analysis
The DXF parser was upgraded to handle LWPolyline elements with arcs. DXF analysis data are now correctly generated for these DXF files.
- EE Importer
A new version, 1.07.0b, was released. An issue with unfolding specific geometries with holes was fixed. The visual style of certain pop-ups and the export progress display were also improved.
Version 1.13
- Material and resource requirements
A new report has been added to list material and resource requirements for part manufacturing. The report shows all materials, sub-contracts, and internal resources needed to produce the specified quantity of the entire assembly part. It can be accessed in the Part context menu or on the Jobs list page if generated for a job. The report can also be downloaded in PDF and CSV formats for importing into other information systems.


- Additional costs
Additional costs have been separated from operation costs on the Markup page. When reviewing the cost of setup and operation, there is now an additional field showing the cost of electricity, cutting gases, additional materials, and extra labor needed. If additional costs seem too high, review the operation’s consumables and additional labor settings.
Version 1.12
- Jobs
A new section has been added to enable the generation of Job Cards and a Material and Resource report (coming soon). To generate Job Cards for producing a part, you can press a button to create a Job on the Quote History page. This way, the new Job will automatically reference the Quote, Customer, and the part to be produced. Alternatively, you can create a Job from the part’s context menu or directly on the Job page without needing to enter the Quote number if the Job is not created against a Quote. Once the Job is created, you can download the Job Cards as a PDF for printing or export part data for further processing in an external system.
Version 1.11
- Presetting Default Values for All Operations
For in-house operations, a new section has been added to the technology settings page, where default values for parameters can be set. These default values will be automatically pre-filled for any new operation added to the workflow of parts manufacturing definition. There is also an option to remember the last used value, which is useful if the default value tends to change over time. If this option is selected, the next time the operation is added to a part’s workflow, the default value will be taken from the previous part definition where this operation was used. For quick access, a new button has been added to the operation definition window, allowing users to quickly check or modify preset and technology tables. Please note that changes to default values will only affect newly added operations.
Version 1.10
- Help and support features
The Help section of the Express Estimator main page has been improved. New videos were added and organized into more categories. Quick start videos have been added at the top.
For customers with a Trial license, there is a ‘Contact Us’ button at the top of the screen. All customers can still use the ‘Support’ button in the left menu to submit issues or ideas.
Version 1.09
- Material search
A quick search function for selecting materials has been added. You can now search for materials by codes, types, dimensions, or the entire text description of items. You can use multiple or partial words to narrow down the results and quickly find the required materials. The option to browse the database for material selection is still available if you cannot find the material using search terms.

- DXF analysis
- Several optimizations were added to significantly speed up DXF analysis.
- An issue with drawing some curved parts of contours was fixed
- Bend line detection has been improved to identify bends on holes more accurately.
- Help section
5 new videos were addded to help section
Version 1.08
- Quote, RFQ, Parts quick search
In RFQ section there is text search field which acts as a universal search of all items related to RFQ. You can use it to quick search for Quotes, RFQ and Parts by their numbers and quotes, by customer name or customer RFQ reference or product name. Search results are present in 3 groups Quotes, FRQs and Parts. Express Estimator automatically evaluates best matches and presents most relevant results first. Clicking on different result type will bring you to RFQ, Quote history window or Part in RFQ product list. Although the search is very intuitive on it's own, there is a video in EE help section showing how to use this feature.
Version 1.07
- Express Estimator Importer (EEi) v1.04b, v1.03b, 1.02b, 1.01b
Since the last Express Estimator update, there have been four updates to the Express Estimator Importer. Here is what has changed:
* Improved the probability of successful model unfolding using different faces as starting points
* Turned off autonumbering of part names in the hierarchy with the same name. These are now considered inserts of the same part. After import, they will become one part with multiple quantities needed for the assembly.
* Loosened the strictness of matching counterfaces. This improves the chances of successful unfolding if the model has embedded fasteners or forming details. Conversely, it may allow the unfolding of shapes not meant to be made of sheet metal. These can be unselected before import, or deleted after import before creating them in the database of parts.
* Some bug fixes like character sets and connectivity issues
* Added measures to prevent incorrect unfoldings
- Bulk quote
Functionality to create a quote containing multiple parts in one quote has been added. While the existing functionality to create a quote for a single part in RFQ is preserved, you can now create a bulk quote that will contain more or all parts added to the RFQ. Bulk quotes work as a collection of individual part quotes. This gives you the possibility to adjust price discounts for each item individually. However, if parts are sent in one bulk quote, the same terms and conditions are applied to all. If you need to apply special terms to some parts, you can still send an individual quote for such parts with their own terms.
- Quote name
The Quote PDF file created by Express Estimator now has a name in this format
Individual part quote: EE_Bost-Elec_1071...1154-1_RFQ#000456_Q#000234-240729-124323.pdf
Bulk quote: EE_Bost-Elec_bulk_RFQ#000456_Q#000234-240729-124323.pdf
Explanation:
- “_” is a separator between different information
- “-” is a separator within one piece of information
- “...” indicates that the middle part of long information was left out
- EE indicates that the document originates from Express Estimator
- Bost-Elec is the first 4 letters of the first 2 words of the customer name, separated by “-”
- 1071...1154-1 is a customer part code without the middle part, with a revision number. If this is a bulk quote, it will have “bulk” instead
- RFQ#000456 is the RFQ number (left-padded by 0 to 6 digits)
- Q#000234 is the quote number (left-padded by 0 to 6 digits)
- 240729-124323 is the date-time (yymmdd-hhmmss)
- Many other bug fixes and improvements have also been made.
Version 1.06
- Express Estimator Importer (EEi) v 1.00b
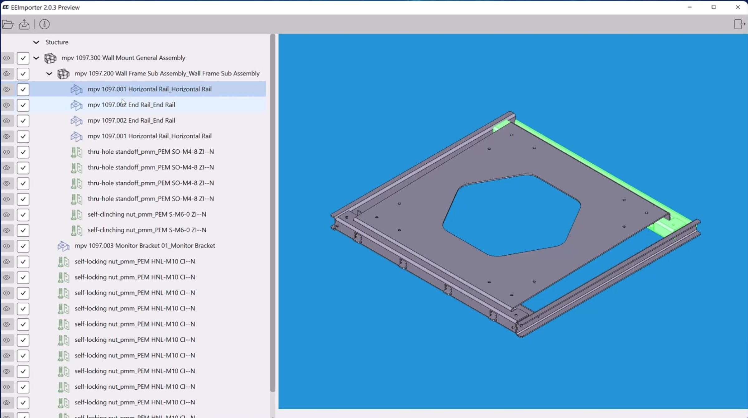
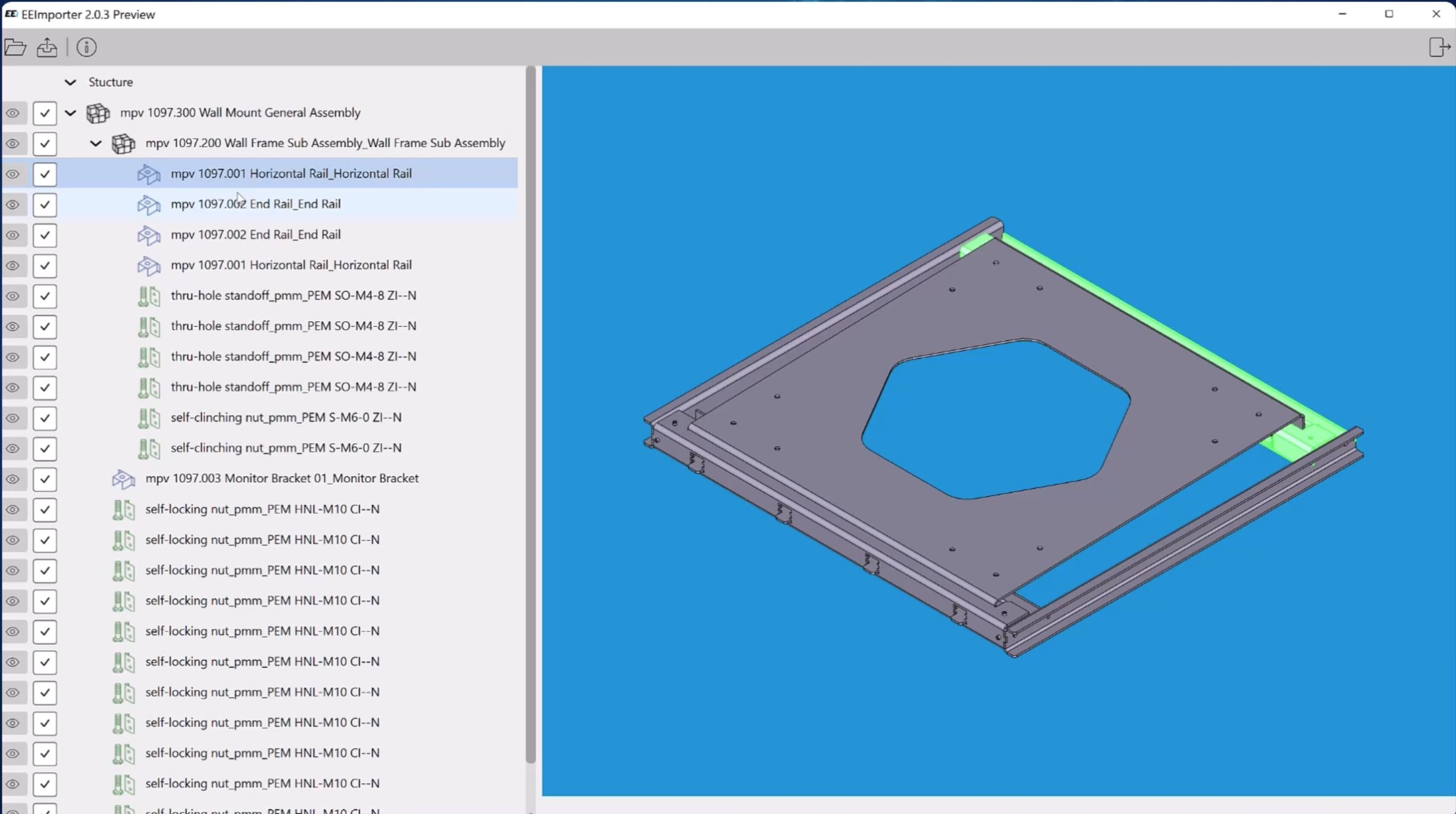
This Windows desktop application allows you to import 3D part designs into Express Estimator. The link to download it is shown on the main Express Estimator page in the help section. When you run the EEi application on your computer, open a 3D file (.step, .stp, .igs, .fcstd) using the icon in the top toolbar. The 3D design will be displayed for your review. EEi supports the processing of even complex assemblies (up to 1000 subparts). In the hierarchy, you can switch the visibility of subparts and unselect parts that you do not want to import to Express Estimator.
When you are ready, press the Export button in the top toolbar. The EEi application will traverse through the hierarchy and attempt to unfold each of the selected parts. Hierarchy information and generated DXF drawings from flat parts will be uploaded to the Express Estimator cloud application. Note that the original 3D file is not uploaded and remains only on your computer. Only anonymous DXF drawings and part codes are exported.
Once the upload is finished, click on the provided link, which will bring you to your Express Estimator cloud application and present you with the imported part hierarchy and data. At this stage, none of the parts have been saved to your database yet. 3D designs are sometimes imperfect, and it may not be possible to export all DXFs, or sometimes the hierarchy is not defined correctly. Here, you have a chance to correct the imported data, mainly by uploading missing documents and drawings, changing part codes and revisions, making changes in the hierarchy, adding missing parts, etc. There is a button on the top of the page allowing you to show unrecognized items from the import. These are parts that may represent hardware or material or simply non-sheet metal parts. Express Estimator will be progressively updated to recognize more of these types of items. For now, when unrecognized parts are hidden, they will not be created in the database as parts. When shown, they will be created, so when you show unrecognized items, make sure to remove any item that does not represent a part manually. Hit the save button and wait a little; depending on how big the assembly you are importing is, it may take some time to process. Once the assembly is created, you will be taken to the dashboard page of the assembly, where you can click through the hierarchy and finish each part’s manufacturing engineering. For the moment, the application is available only in English.
- Other improvements
-
- cost of material is now shown as rounded to 2 decimal places apart from small material like fasteners
- user right management updated and explained for customers using only Express Estimator
- user level 1 is now allowed to remove documents from RFQ
- related cost of material sucha as min price or setup price can be now set to 0 and margin can be even set to negative values
- many small visual improvements and bug fixes
Version 1.05
- Mig,Tig and Spot Welding (manual) operations
The time calculation formulas were updated to account for additional setup time depending on whether a rig is used to fix welded parts. Work time calculation was also made more precise by accounting for additional alignment of the welded parts.
- MIG welding and dressing (manual) operation
A new operation was added that combines MIG welding and weld grinding operations. This combined operation is suitable when both tasks are performed in one work center at the same time.
Version 1.04
- Automatic manufacturing revision control
Express Estimator allows for automatic manufacturing revision control. Whenever it is necessary to update the manufacturing process, creating a new manufacturing revision will generate a copy of the existing revision, enabling new changes. The previous manufacturing revision will become obsolete, and the new revision will update all references in assemblies or FRQ items. When an alternative workflow is needed for a part that can be manufactured in different ways, there is a copy function that allows the creation of a duplicate of the part. You can customize the part name by including the drawing number and a test that indicates the manufacturing method. This will initiate a new manufacturing revision chain. Both the original part and the new one with the alternative workflow will have their own independent manufacturing revision management. This provides full flexibility in defining and controlling manufacturing definitions.

- Other improvements
- Bend saw and Circular saw operations time formulas were updated to account for bar trimming
- Various small UI improvements
Version 1.03
- Powder Coating Line and Batch Operations Formulas
The Express Estimator now automatically calculates times and material usage for powder coating (line) and powder coating (batch) operations. This comprehensive calculation takes into account many parameters that affect material usage and the time needed to paint the part. The part's surface area is also automatically calculated for all part types—sheet, profile, and assembly—with the option to override it and adjust all other parameters as needed.
- Part Dashboard Page Redesign
The main goal of the redesign was to clearly distinguish the part dashboard page from the first page (Drawings) of the engineering section of the part. Additionally, actions to finish and reopen engineering were moved inside the Engineering section of the part. The presentation of the part's lock state within engineering was also simplified to create a cleaner design.
- Other Issues
- Fixed an issue with the Fiber Laser operation not properly pre-populating cutting length, which previously did not account for the length of internal contours.
- Fixed an issue with DXF unit conversion involving spline elements.
- Other small fixes.
Version 1.02
- Predictive workflow creation.
When engineering the part, after part basic information definition and bill of material definition, Express Estimator will predict what kind and what order of operations are needed in order to manufacture such part. Operations are pre-created and material is automatically associated with operations. It is of course possible to freely change the workflow to particular needs.



- Material to Operations automatic assigment
The functionality was improved to better match material with operations - Handling calculation
Handling time calculation has been updated to account for the manufacturing state of the part when a particular operation is performed. For example, when a sheet metal part is manually bent, the manipulation of the part depends on the weight and size of the blank. However, when four parts are welded together, the manipulation time of the assembly part changes after each part is welded to it. Each subsequent operation involves a larger and heavier part to manipulate, depending on what hardware and subparts are attached to the assembly part. Zoomfab now takes all this into account and calculates handling time based on the weight and dimensions of the part at each manufacturing state, including repositioning and manipulation during the operation, as well as loading and manual unloading of the part to the workstation. - Help section with video guides
2 new isntructional videos were added to main section of Express Estimator and PDF guide to learn how to start with Express Estimator. More will be added progressivelly. - Many other smaller improvements
Version 1.01
- Opearation formula for Rivet nut installation was implemented.

- Tapping (manual) and Polishing and brushing (manual) calculation formulas were reviewed and updated to achieve better calculation precision.
- Deleting of material or operations that are used to manufacture some products are now protected for user level 1. Only user with administration rights can delete such material or operations from system. Unused material and operations can still be deleted by users with Level 1 as well.

- Many other smaller improvements and bug fixes.
Version 1.0 released
Dear customers, we thank you for all your feedback that helped Express Estimator become production-ready. Our promise is to continue efforts to make it an even more valuable tool for your everyday business. With version 1.0, we are introducing the following improvements:
- User concurrency handling: Express Estimator is designed for teamwork. Therefore, we have improved collaboration by providing extra protection against data overrides and conflicts. The Part Engineering section and Quote Preparation section are now automatically locked to a particular user when entered and automatically unlocked when the section is left. Other users can access the same pages but in read-only mode while another user updates the information.
- In the engineering section of the part, the part drawing and part type can now be changed independently and at any time. This is particularly useful when a part is copied and only requires a drawing change, for example.
- Time calculation formula, technology, and consumables have been added for the "Dressing Welds (Manual)" operation.
- Updated profiles sample database to properly account for seamless and welded tubes.
- Visual improvements such as Part icon and others have been made.























